生命在于运动
注意!注意!
贵州省第三届“美丽乡村”
篮球联赛半决赛(遵义市赛区)
将于2024年9月20日至27日
在道真自治县民族体育馆举行!
精彩赛事即将开始
等你来观战!
举办单位
1主办单位
贵州省体育局
2承办单位
贵州省篮球运动协会
遵义市教育体育局
道真自治县人民政府
贵州省体育产业发展有限公司
3协办单位
道真自治县教育体育局
道真自治县文化旅游局
道真自治县农业农村局
遵义市篮球裁判员联合会
道真自治县兴投集团有限公司
4特别支持单位
中国农业银行贵州省分行
5执行单位
道真自治县教育体育局体育事业发展服务中心
道真自治县篮球运动协会
比赛时间、地点
2024年9月20日至27日
道真自治县民族体育馆
比赛项目
五人制男子篮球
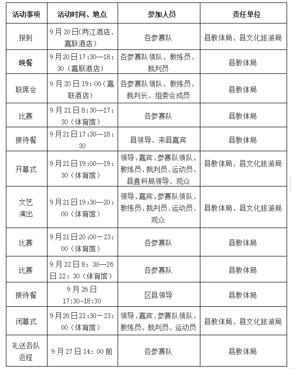
活动安排

黔ICP备17007894号  
贵公网安备 52032502000022号  网站标识码5203250001
主办:道真自治县人民政府 承办:道真自治县人民政府办公室
运行管理:道真自治县政务服务管理局 运维电话:0851-25783406
(建议使用1920×1080以上分辨率及IE9+、Chrome、Firefox、360等主流浏览器访问)